工业和信息化部办公厅关于公布2019年企业上云典型案例遴选结果的通知
工信厅信发函〔2020〕172号
各省、自治区、直辖市及计划单列市、新疆生产建设兵团工业和信息化主管部门,各有关单位:
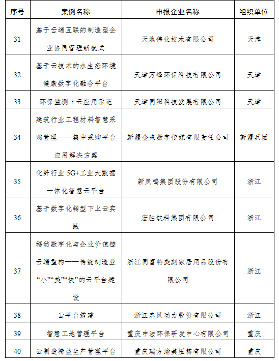
为落实《国务院关于促进云计算创新发展培育信息产业新业态的意见》(国发〔2015〕5号)、《推动企业上云实施指南(2018-2020年)》(工信部信软〔2018〕135号),按照《工业和信息化部办公厅关于组织开展企业上云工作情况报送及典型案例征集工作的通知》(工信厅信软函〔2019〕252号)要求,经企业申报、地方推荐、形式审查、专家评审、网上公示等环节,确定数字工厂云平台等40个案例为2019年度企业上云典型案例。现予以公布。
有条件的地方和单位要在政策、资金、资源配套等方面加大支持力度,积极推动典型案例应用推广。
工业和信息化部办公厅
2020年7月20日
(联系电话:010-68208201)
附件:2019年企业上云典型案例名单



相关新闻
版权声明
1、凡本网注明“来源:中国轻工业网” 的作品,版权均属于中国轻工业网,未经本网授权,任何单位及个人不得转载、摘编或以其它方式使用。已经本网授权使用作品的,应在授权范围内使用,并注明“来源:中国轻工业网”。违反上述声明者,本网将追究其相关法律责任。
2、凡本网注明 “来源:XXX(非中国轻工业网)” 的作品,均转载自其它媒体,转载目的在于信息之传播,并不代表本网赞同其观点和对其真实性负责。
3、如因作品内容、版权和其它问题需要同本网联系的,请于转载之日起30日内进行。
4、免责声明:本站信息及数据均为非营利用途,转载文章版权归信息来源网站或原作者所有。